2009年4月3日
独立行政法人 理化学研究所
コンピュータ解析を用いて味覚受容細胞発生に必要な転写調節因子群を同定
-選別したHes1遺伝子が、幹細胞の味覚受容細胞発生の分化を抑制すると判明-
ポイント
- コンピュータ解析で、97個の転写調節因子群リストを作成
 - 候補遺伝子Hes1の味覚受容細胞発生における役割を、ノックアウトマウスで確認
 - 幹細胞治療の道拓く味覚受容細胞の発生機構解明の端緒に
 
要旨
独立行政法人理化学研究所(野依良治理事長)は、モデル動物のマウスを用いて、味覚受容細胞の発生に関与する遺伝子群の同定に成功し、同定した遺伝子の一つである転写抑制因子Hes1遺伝子※1が、未分化状態にある幹細胞の味覚関連遺伝子群の発現を抑制して、細胞の未分化状態を維持することを見いだしました。理研脳科学総合研究センター(利根川進センター長)疾患メカニズムコア近藤研究ユニットの近藤隆ユニットリーダーを中心とした、東京医科歯科大学大学院分子発生分野の太田正人助教、システム情報生物学分野の荻島創一助教らとの共同研究による研究成果です。
味覚は、五感と呼ばれる知覚の一つで、国民の生活の質(QOL)に大きく影響を与える重要な因子に数えられています。老化、あるいは疾病などによる味覚の劣化は、食生活に大きな損失を与え、精神的な面からも生活に悪影響を与えます。その根本的な治療方法として、幹細胞から味覚受容細胞を産生し、活用する治療が考えられますが、現在、味覚受容細胞の発生に関する知見は非常に少ない状況です。研究グループは、味覚受容信号伝達に関与する遺伝子に関する知見を基に、コンピュータ解析を用いて、味覚受容細胞の発生に関与すると考えられる転写調節因子※2群の同定を試み、97個の候補を見いだしました。さらに、その候補転写調節因子の一つであるHes1遺伝子のノックアウトマウスを解析した結果、このコンピュータ解析を用いた選別方法の正当性が確かであることを明らかにするとともに、Hes1遺伝子がもたらす転写調節因子には、味覚細胞発生において、味覚受容細胞の前駆細胞あるいは幹細胞を未分化状態に保つ役割があることを明らかにしました。今後ここで選別されたほかの因子に関する研究を含め、この一連の研究は、味覚細胞の発生の機構に関する研究の端緒となり、具体的な幹細胞治療への道を開くと考えられます。
本研究成果は、米国のオンライン科学雑誌『PLoS Genetics※3』(4月2日付け:日本時間4月3日)に掲載されます。
背景
味覚は、視覚、聴覚、嗅覚、触覚を含めて五感と呼ばれる知覚の一つで、食料の選別など、動物の生活に非常に重要な役割を持っています。また、人間の生活でも、食による味の楽しみは生活の質(QOL)の非常に大きな部分を占めており、無視することができないものとなっています。高齢化あるいは疾病などにより味覚に損傷が生じた場合、QOLは大きく損なわれます。その根本的治療法として、幹細胞を活用して味覚の感覚機能をよみがえらせる治療が考えられます。
味覚は、舌、咽頭などの味覚受容細胞により知覚されます。これまでに味覚の信号伝達系に関する研究は比較的よく進んでいますが、根本的治療として期待される幹細胞治療に必要な味覚受容細胞の発生に関する研究は遅れており、ほかの知覚と比べても、その知見は非常に少ない状況です。従って、味覚受容細胞の発生機構、特にその幹細胞に関して知見を得ることが急務となっています。
研究手法と成果
研究グループは、味覚の信号伝達に関与する5つの遺伝子(Plcβ2、gustducin, Ip3r3、Ggammma13、Trpm5)が、胎児期の舌の上皮において、同時期に同一の細胞で発現を開始することを見いだしました。そこで、これらの遺伝子が、同じ転写調節ネットワークで発現の調節が行われていると仮定し、コンピュータを用いて、転写調節にかかわると考えられるゲノム配列に結合するタンパク質を予測し、これら5つの遺伝子を共通に調節していると予想される転写調節因子を選別しました。リストを作成した結果、97個の遺伝子を候補として得ることができました。
さらに、幹細胞を識別するためのマーカー(目印)を得ることを目的として、そのリストの中から転写抑制因子※2として働くことが知られていたHes1遺伝子を選び、味覚受容細胞の発生における役割を、野生型およびノックアウトマウスを用いて解析しました。
その結果、野生型マウスでは、Hes1遺伝子が味覚受容細胞系譜において発現することを確認しました。さらに、Hes1遺伝子を欠損させたノックアウトマウスの胎児の舌の上皮では、Plcβ2、gustducin、Ip3r3などの味覚受容信号伝達系の遺伝子群が発現している細胞を、野生型の5倍以上観察しました(図1)。これは、野生型マウスでは、味覚受容細胞の前駆細胞において、転写抑制因子Hes1遺伝子が味覚受容信号伝達系の遺伝子の発現を抑制し、ノックアウトマウスでは、Hes1遺伝子の欠損で発現抑制ができず、本来前駆細胞であるべき細胞で、味覚受容信号伝達系の遺伝子が発現してしまっていることが原因と考えられます(図2)。こうして、コンピュータ解析を用いて選別した転写制御因子Hes1遺伝子が、マウスを用いた実験により、確かに味覚受容細胞の幹細胞を識別するマーカーとなりえることが判明するとともに、Hes1遺伝子の役割が明らかになりました。つまり、Hes1遺伝子は味覚受容細胞の前駆細胞あるいは幹細胞のマーカーになりえるとともに、それらを未分化状態に保つ役割を持つことが示唆されました。
また、本研究によって作製されたリストにあるHes1遺伝子が味覚受容細胞発生に機能を持つことが証明されたことから、本研究におけるコンピュータ解析による遺伝子の選別の有効性が強く示唆されたと同時に、このリストが将来の味覚受容細胞発生研究に有用である可能性が高いことが示唆されました。
今後の期待
味覚細胞の発生の機構解明には、Hesグループの遺伝子群の味覚受容細胞発生や分化における役割のさらなる詳細な検討が必要です。また、本研究によって作成した97個の転写調節因子のリストに基づき、Hes1遺伝子以外の遺伝子でも、味覚受容細胞の発生に関与すると考えられる遺伝子を複数同定する成果を得ています。現在、これらの遺伝子の一部に関する発現の検討を行い、ノックアウトマウスの作製と解析などにより、味覚受容細胞発生における機能を明らかにするための研究を開始しました。今後、味覚受容細胞の発生に関する知見の蓄積、さらには幹細胞の同定、治療への実現を目指した応用へと展開が期待できます。
発表者
 理化学研究所 
 脳科学総合研究センター 近藤研究ユニット
 チームリーダ 近藤 隆(こんどう たかし)
 Tel: 048-467-6729 / Fax: 048-467-6729 
お問い合わせ先
脳科学研究推進部 鈴木 一郎(すずき いちろう)Tel: 048-467-9654 / Fax: 048-462-4914
報道担当
理化学研究所 広報室 報道担当Tel: 048-467-9272 / Fax: 048-462-4715
補足説明
- 1.Hes1遺伝子
Hes1遺伝子はbasic-helix-loop-helixというDNA結合領域を持つ転写調節因子をコードする遺伝子の一種。ショウジョウバエ hairyおよび enhancer of split遺伝子群の脊椎動物における相同遺伝子として単離された。その遺伝子産物であるHES1タンパク質は、転写抑制因子として知られ、神経などの幹細胞での機能が知られている。 - 2.転写調節因子、転写抑制因子
遺伝子の発現(転写)を調節する因子のことで、タンパク質あるいはそれをコードする遺伝子を指す。通常DNAに結合し、遺伝子の発現を活性化あるいは抑制する。遺伝子の発現を活性化するものを転写活性化因子、抑制するものを転写抑制因子と呼ぶ。 - 3.PLoS Genetics
PLoSシリーズは、アメリカのPublic Library of Science(PLoS)が発行しているオンライン雑誌。Nature、Cellなどの編集に携わってきた編集者達が発起人となって、2003年にまずPLoS Biologyの刊行が開始された。PLoS Geneticsは、科学分野・医学遺伝学分野の査読付きオープンアクセス誌として創刊された。 
 
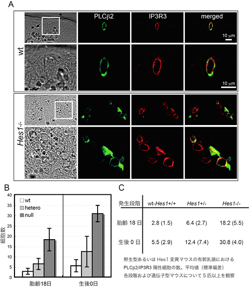
 図1 Hes1遺伝子の味覚細胞分化に対する影響
 (A)胎齢18日の野生型マウス(wt)とHes1ノックアウトマウスの味覚受容信号伝達系遺伝子の発現写真
 (B)(C)(A)の白い枠内で観察した味覚受容信号伝達系遺伝子が発現した細胞(陽性細胞)数の比較グラフ(B)と表(C)。胎齢18日の場合、野生型マウスの場合の陽性細胞数は平均2.8個であるが、hetero(片方の遺伝子が変異)の場合6.4個、null(両方の遺伝子が変異)の場合18.2個とHes1遺伝子の欠損にともない増加している。
 
 図2 Hes1の細胞分化における役割のモデル
未分化の味覚前駆細胞では味覚受容信号伝達系遺伝子の転写調節領域にHes1が結合し、遺伝子の発現を抑制する。細胞の分化に伴い、Hes1が転写調節領域から離れ、味覚受容信号伝達系の遺伝子群が活性化する。
