2019年12月17日
								理化学研究所
東京工業大学
触媒駆動型の生体内エチレンセンサー
-植物や果物の特定部位で産生されるエチレンの可視化に成功-
理化学研究所(理研)開拓研究本部田中生体機能合成化学研究室の田中克典主任研究員(東京工業大学物質理工学院応用化学系教授)、ケンワード・ヴォン基礎科学特別研究員らの共同研究グループは、植物や果物の中で遷移金属触媒反応[1]を用いることで、外部ストレスへの応答や生体防御のため、あるいは熟成過程で産生される「エチレン」を現地(産生部位)で可視化することに成功しました。
本研究成果は、植物や果物の特定部位でエチレンが産生される理由やエチレンがつかさどる生体機能を解明する技術として利用されることが期待できます。
これまでに、田中主任研究員らは、アルブミン[2]の疎水性ポケットに遷移金属触媒を導入することで、金属触媒が水に可溶化するとともにさまざまな生体分子から保護され、生体内で効率的に触媒反応が進むことを見いだしました。
今回、共同研究グループは、植物や果物の中で産生されるエチレンに対して、メタセシス反応[3]を起こすことのできる「アルブミン・ルテニウム人工金属触媒(エチレンセンサー)」を開発しました。エチレンセンサーは、エチレンと反応すると蛍光性分子に変換されるため、植物や果物の特定部位で産生されるエチレンを蛍光イメージングで可視化・検出できます。このエチレンセンサーを用いて、成熟したキウイでは果皮部位でエチレン産生量が増大すること、病原菌に感染したシロイヌナズナの葉で生体防御のシグナル分子としてエチレンが産生されることを確認しました。
本研究は、英国のオンライン科学雑誌『Nature Communications』(12月17日付)に掲載されます。
図 植物や果物で産生されるエチレンをアルブミン・ルテニウム人工金属触媒により検出!
背景
二重結合を持つ「エチレン(分子構造CH2=CH2)」は、水素(H2)、メタン(CH4)に次いでサイズの小さい有機化合物であり、常温常圧の条件下では気体として存在します。このエチレンは、重合反応によりさまざまなポリマーを工業生産するための安価な基本原料として使用されています。
哺乳動物は体内でエチレンを産生しませんが、植物や果物は傷つけられるなどの外部ストレスへの応答や病原菌に対する生体防御のために、重要な機能性分子としてエチレンを産生します。
さらに、植物や果物の熟成過程において、エチレンは植物ホルモンとして果実を成熟させる働きをします(クリマクテリック型果実[4])。そのため、出荷を待つ果物が保管された倉庫内では、果物から放出される気体状のエチレンにより過剰に熟成が進まないようにする必要があります。このようなことから、倉庫内のエチレン濃度を一定に保つために、さまざまな検出法が開発されています。精密なガスクロマトグラフィー[5]機器分析技術を用いたり、最近では植物のエチレン受容体を疑似化し、エチレンと金属との配位を効果的に利用した機能性材料まで開発されており、エチレンを高感度で検出できるようになってきました。しかし、これら既存の方法は、植物や果物から大気中に気体として放出されたエチレンを検出する方法であり、エチレンが植物や果物のどの部位で、どのタイミングで発生しているかを調べることは困難でした。
これまでに田中主任研究員らは、アルブミンの疎水性ポケットに対して、その疎水性リガンドを介して金やルテニウムなどの遷移金属触媒を導入すると、これら触媒は生体内媒体である水に可溶化されること、触媒を失活させるグルタチオン[6]から保護されて触媒活性が維持されることを見いだしました注1)。さらに、アルブミン・遷移金属触媒に臓器やがん選択的な糖鎖を導入することによって、マウス内の標的臓器や細胞で望む金属触媒反応を実現し、がんを治療することに成功しています注2、3)。
今回、共同研究グループは、植物や果物で産生されるエチレンに対して、ルテニウム触媒を用いたメタセシス反応を起こして蛍光性分子へと変換することで、特定位置で産生するエチレンを蛍光イメージングで可視化できるのではないかと考えました(図1)。
図1 アルブミン人工金属触媒によるエチレンの検出
アルブミン人工金属触媒を植物や果物で機能させ、特定の部位で発生するエチレンを蛍光物質に合成変換することでエチレンを検出する。
- 注1)2017年2月15日プレスリリース「狙った臓器で金属触媒反応を実現」
 - 注2)2018年6月28日プレスリリース「マウス内で金属触媒によるカップリング反応」
 - 注3)2019年7月2日プレスリリース「触媒的「現地合成」によるがん治療」
 
研究手法と成果
まず、アルブミン・ルテニウム人工金属触媒を利用して、エチレンのメタセシス反応の結果、蛍光が生じるセンサーシステムを設計・開発しました(図2A)。アルブミンの疎水性ポケットに対して、蛍光基の7-ジエチルアミノクマリン(疎水性リガンド)を介してHoveyda-Grubbsルテニウム触媒を導入した後、ルテニウム金属上に消光基のDABCYL基を配位させました。この状態では、疎水性ポケットの中で蛍光基の7-ジエチルアミノクマリンが消光基のDABCYL基と相互作用しているために、蛍光は観測されません。
共同研究グループは、この触媒の仕組みを「エチレンセンサー」と呼ぶことにしました。このエチレンセンサーが植物や果物で産生されるエチレンと出合うと、ルテニウム金属上でメタセシス反応が進行して、消光基のDABCYL基がアルブミンの疎水性ポケットから排出されます。すると、消光基が蛍光基から離れるため、蛍光が効率的に回復します。この蛍光強度を測定することで、エチレンの存在の有無や濃度を解析することが可能になりました。
この解析手法を利用したエチレンセンサーにエチレンを作用させたところ、時間が経つとともに蛍光が回復していることが判明しました(図2B)。また、一部の植物や果物で産生される二重結合を持つ他の生体内分子(リモネンやミルセンなど)とも作用させたところ、最もサイズが小さく反応性の高いエチレンが優先的に反応したことから、エチレンを選択的に検出できることが分かりました(図2C)。
図2 アルブミン・ルテニウム人工金属触媒を用いたエチレンセンサーのデザイン
- a)アルブミンの疎水性ポケットに対して、疎水性リガンドである蛍光基の7-ジエチルアミノクマリンを介してHoveyda-Grubbsルテニウムを導入した後、ルテニウム金属上に二重結合を持つDABCYL消光基を配位させる。この状態では7-ジエチルアミノクマリンの蛍光は観測されないが、エチレンとのメタセシス反応が進行すると、DABCYL消光基が疎水性ポケットから排出され、蛍光が観察されるようになる。
 - b)エチレンセンサーにエチレンを作用させると、時間が経つとともに蛍光が回復した。
 - c)エチレンセンサーは二重結合を持つ他の生体内分子が共存していても、エチレンを選択的に検出することができる。
 
次に、開発したエチレンセンサーを用いて、果物で産生されるエチレンを検出してみました。3種類のリンゴ(ゴールデンデリシャス、ジャズ、フジ)を薄切りにして、直ちにエチレンセンサーの溶液を含んだウェル上に設置して、そのまま蛍光顕微鏡で観察しました(図3)。この際、植物や果物でのエチレン産生の原料となる1-アミノシクロプロパン-1-カルボン酸(ACC)、またはエチレン産生を阻害するピラジナミド(PZA)を同時に作用させることによって、エチレンの産生がどう変化するかも併せて検証しました。
蛍光顕微鏡で観察を始めてから20時間後まで連続して観察したところ、3種類のリンゴの中では、ゴールデンデリシャスの切片では蛍光強度が最も増大したのに対して、フジの切片ではほとんど蛍光が認められませんでした(図3A、B)。果物から大気中に放出されるエチレンを検出する従来の方法によって、フジではほとんどエチレンは産生されないことが分かっています。さらに、ゴールデンデリシャスにACCを共存させると、エチレンの産生が増えるのに対して、PZAの共存下ではエチレンの産生は抑制されました(図3C)。以上の結果から、開発したエチレンセンサーにより、リンゴから産生されるエチレンを高感度に検出できることが判明しました。
図3 リンゴで産生されるエチレンの検出
- A)開発したエチレンセンサーを用いることにより、ゴールデンデリシャスリンゴ、ジャズリンゴ、およびフジリンゴの中で、ゴールデンデリシャスリンゴが最も蛍光強度が増大(エチレンが産生)していることが分かる。
 - B)ゴールデンデリシャスリンゴの切片にエチレンセンサーを作用し、蛍光顕微鏡で観察した様子。時間の経過に伴って蛍光強度が増し、エチレンが産生されていることが分かる。
 - C)ゴールデンデリシャスリンゴの2切片に対して、エチレン産生の原料となる1-アミノシクロプロパン-1-カルボン酸(ACC)を共存させたところ、どちらもエチレンの産生量が増した。一方、別の2切片に対してエチレン生成を阻害するピラジナミド(PZA)を共存させたところ、どちらもエチレンの産生が減少した。
 
さらに、キウイ、ヤマナシ、マスカット、ニンジン、ピーマンの切片を用いて時間経過によるエチレンの産生を観察したところ、キウイ、ヤマナシ、マスカットではエチレンが産生されるのに対して、野菜に分類されるニンジンやピーマンでは全く産生されないことが分かりました。エチレンの放出によって成熟を進めるクリマクテリック型果実ではないマスカットでのエチレン産生は初めての知見であり、エチレンが未知の機能を持つ可能性が示されました。
今回開発したエチレンセンサーは、植物や果物でエチレンが産生されている「現地」でエチレンを検出できる点が従来法と異なる大きな特長です。これまでの植物のエチレン合成に関わる遺伝子やタンパク質の解析により、キウイでは、果皮、子房室、軸柱のうち成熟に伴って果皮からエチレンが産生されることが示唆されています。そこで、キウイの切片をエチレンセンサーで検証したところ、未熟のサンプルと比較して、成熟したキウイでは果皮部位でエチレン産生量が増大することが蛍光イメージングの可視化により分かりました(図4)。
図4 キウイでのエチレン産生の蛍光イメージング
- A)キウイの切片にエチレンセンサーを作用させることで、果皮、子房室、軸柱におけるエチレンの産生を緑色蛍光で可視化できた。
 - B)未熟成および熟成したキウイの果皮、子房室、軸柱の蛍光強度を比較した図。成熟の過程で、果皮で最もエチレンが産生されることが分かった。
 
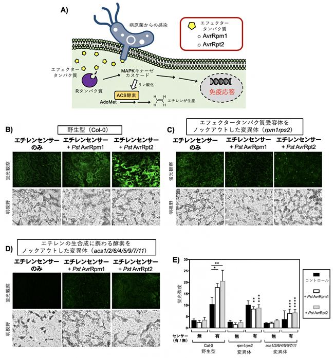
植物では病原菌の感染に対して、生体防御の重要なシグナル分子としてエチレンが産生されることが知られています(図5A)。そこで、病原菌感染により植物中に放出されるエフェクタータンパク質[7](AvrRpm1およびAvrRpm2)をシロイヌナズナの葉に作用させ、エチレンがどれだけ産生されるかエチレンセンサーを用いて調べました。その結果、野生型のシロイヌナズナの葉では蛍光が観察され、エチレンが産生されていることが分かりました(図5B、E)。一方で、これらのエフェクタータンパク質を認識する受容体、ならびにエチレンの生合成に携わる酵素(ACS)をノックアウトしたシロイヌナズナ変異体の葉では、蛍光はほとんど見られず、エチレンの産生が抑制されることが分かりました(図5C、D、E)。
図5 病原菌の感染過程で植物から産生されるエチレンの検出
- A)植物が病原菌に感染したときに起こる生体防御応答のメカニズム。植物は病原菌から放出されるエフェクタータンパク質(AvrRpm1、AvrRpm2)を認識して、MAPKキナーゼ経路が活性化され免疫応答が起こる。この一連の流れの過程で、エチレンが産生される。
 - B)野生型のシロイヌナズナ(Col-0)に対して、エチレンセンサーの共存下でエフェクタータンパク質を作用させると、蛍光が増大し、エチレンが産生されていることが分かった。
 - C)エフェクタータンパク質の受容体をノックアウトしたシロイヌナズナ変異体(rpm1rpm2)にエフェクタータンパク質を作用させても蛍光は観察されず、エチレンは産生されなかった。
 - D)エチレンの生合成に携わる酵素をノックアウトしたシロイヌナズナ(acs1/2/6/4/5/9/7/11)にエフェクタータンパク質を作用させてもエチレンは産生されなかった。
 - E)B)-D)の実験で得られた蛍光強度を定量化したグラフ。
 
今後の期待
今回、開発したエチレンセンサーにより、植物や果物のどの部位でエチレンが発生しているかを蛍光イメージングにより可視化できるようになりました。この技術は今後、特定の部位でエチレンが発生する理由や、エチレンがつかさどる未知の生体機能の解明に活用されることが期待できます。
補足説明
- 1.遷移金属触媒反応
周期表で第3族から第11族までに属する遷移金属元素は、さまざまな分子が金属に配位することができるため多様な反応性を示す。このユニークな性質を利用して、効率的な有機合成反応が実現されている。 - 2.アルブミン
血清中の大部分を占め、分子量が6万程度の極めて安定な可溶性タンパク質。さまざまな薬物と配位する疎水性ポケットが存在し、血中内でこれらの薬物を運搬する。 - 3.メタセシス反応
種類の二重結合や三重結合の間で結合の組み換えが起こり、新しい多重結合が生成する反応。

 - 4.クリマクテリック型果実
成熟する際に呼吸量が著しく増大し、植物ホルモンであるエチレンが大量に産生される果実。 - 5.ガスクロマトグラフィー
気化しやすい物質を気体の移動層によって分離し、同定・定量を行う機器分析法。 - 6.グルタチオン
グルタミン酸、システイン、グリシンからなるトリペプチドで、細胞内に高濃度で存在する。活性酸素種や生体分子と反応することで細胞を守るなど、生命維持に重要な役割を果たしている。 - 7.エフェクタータンパク質
受容体に結合することにより、その生理活性を制御するタンパク質。 
共同研究グループ
理化学研究所
開拓研究本部 田中生体機能合成化学研究室
主任研究員 田中 克典(たなか かつのり)
(東京工業大学 物質理工学院 応用化学系 教授)
基礎科学特別研究員 ケンワード・ヴォン(Kenward Vong)
特別研究員(研究当時) 江田 昌平(えだ しょうへい)
特別研究員 イゴール・ナシブリン(Igor Nasibullin)
環境資源科学研究センター 植物免疫研究グループ
専任研究員 門田 康弘(かどた やすひろ)
特別研究員 若竹 崇雅(わかたけ たかのり)
グループディレクター 白須 賢(しらす けん)
名古屋大学大学院 創薬科学研究科
教授 横島 聡(よこしま さとし)
原論文情報
- Kenward Vong, Shohei Eda, Yasuhiro Kadota, Igor Nasibullin, Takanori Wakatake, Satoshi Yokoshima, Ken Shirasu, and Katsunori Tanaka, "An artificial metalloenzyme biosensor can detect ethylene gas in fruits and Arabidopsis leaves", Nature Communications, 10.1038/s41467-019-13758-2
 
発表者
理化学研究所
開拓研究本部 田中生体機能合成化学研究室
主任研究員 田中 克典(たなか かつのり)
(東京工業大学 物質理工学院 応用化学系 教授)
基礎科学特別研究員 ケンワード・ヴォン(Kenward Vong)
左からケンワード・ヴォン、田中 克典、イゴール・ナシブリン
 報道担当
理化学研究所 広報室 報道担当
Tel: 048-467-9272 / Fax: 048-462-4715
お問い合わせフォーム
東京工業大学 広報・社会連携本部 広報・地域連携部門
Tel: 03-5734-2975 / Fax: 03-5734-3661
E-mail:media [at] jim.titech.ac.jp ※[at]は@に置き換えてください。
