2022年5月16日
								理化学研究所
京都大学
宇都宮大学
九州大学
科学技術振興機構
カーボンナノチューブで植物に遺伝子を送り込む
-植物ミトコンドリアの効率的な遺伝子改変が可能に-
理化学研究所(理研)環境資源科学センターバイオ高分子研究チームのサイモン・ロウ特別研究員、沼田圭司チームリーダー(京都大学大学院工学研究科教授)、京都大学大学院工学研究科の土屋康佑特定准教授、宇都宮大学バイオサイエンス教育研究センターの児玉豊教授、九州大学大学院工学研究院の藤ヶ谷剛彦教授らの共同研究グループは、機能性ペプチド[1]を表面に結合したカーボンナノチューブ[2]を担体[1]とすることで、植物細胞内のミトコンドリア[3]へ効率的に遺伝子を輸送する手法の開発に成功しました。
本研究成果は、農作物をはじめとしたさまざまな植物を改変するための遺伝子改変技術に応用することで、環境への耐性を持つ改良植物種の作製や作物生産量の向上に貢献すると期待できます。
今回、共同研究グループは、カーボンナノチューブを担体に用いて、植物細胞のミトコンドリアを標的として遺伝子を輸送する技術を開発し、植物ミトコンドリアの遺伝子組換え[4]に成功しました。ミトコンドリアの遺伝子が改変された植物では、根の成長が促進されることを明らかにしました。
本研究は、科学雑誌『Nature Communications』オンライン版(5月16日付:日本時間5月16日)に掲載されました。
カーボンナノチューブによる植物オルガネラへの遺伝子輸送
背景
植物には、医薬品やバイオ燃料などさまざまな有用物質を生産するバイオ工場としての役割が期待されています。このために必要となる、遺伝子を改変して植物の形質を変える従来の技術は、使用できる植物種が限定されることや、硬い細胞壁に阻まれて改変効率が低いなどの問題がありました。特に、物質やエネルギー生産の中心を担っているミトコンドリアの遺伝子改変は手付かずの状態でした。ミトコンドリアの遺伝子を自由に改変できるようになれば、農作物の生産性向上に有利な形質を与えるだけではなく、これまでにはない新しい有用物質の生産につながります。
沼田圭司チームリーダーらはこれまで、機能性ペプチドを担体とした遺伝子導入による植物改変の手法を開発してきました。機能性ペプチドの種類を変えることで、さまざまな植物へ望みの物質を輸送することができます。共同研究グループは今回、ライフサイエンス素材として注目を集めているカーボンナノチューブを利用して、カーボンナノチューブと機能性ペプチドを組み合わせた遺伝子輸送用の担体を新たに設計しました。
- 注1)2018年7月20日プレスリリース「多様な植物に侵入するペプチドの探索」
 - 注2)2019年1月22日プレスリリース「ペプチドによる遺伝子送達には植物の構造的脆弱性が重要」
 - 注3)2019年10月23日プレスリリース「ペプチドによる色素体の改変」
 
研究手法と成果
共同研究グループは、まず担体として反応点を表面に持つ高分子ゲル[5]で被覆したカーボンナノチューブ(SWNT-PM)を作製しました。植物ミトコンドリアへの輸送に必要となる機能性ペプチドとして、細胞膜を透過する性質とプラスミドDNA[6]を濃縮する能力を持つKH9と、ミトコンドリアへ移行する能力を持つ(ミトコンドリア移行ペプチド)Cytcoxの2種類のペプチドを選択し、カーボンナノチューブ表面の反応点へ結合させました。この機能性ペプチドを結合した高分子ゲル被覆カーボンナノチューブ(SWNT-PM-CytKH9)にプラスミドDNAを混合し、カーボンナノチューブ/DNA複合体(SWNT-PM-CytKH9/pDNA)を作製しました(図1)。
図1 機能性ペプチドを結合したカーボンナノチューブとDNAの複合化
2種類の機能性ペプチドを結合した高分子ゲル被覆カーボンナノチューブ(SWNT-PM-CytKH9)と、それにプラスミドDNAを混合した複合体(SWNT-PM-CytKH9/pDNA)の電子顕微鏡(上)および原子間力顕微鏡(下)による形状観察結果。複合化によりDNAが粒上の凝集体としてカーボンナノチューブ上に点在しているのが確認できた(赤色矢印)。
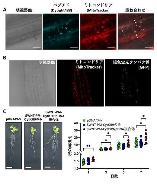
次に、モデル植物であるシロイヌナズナの芽生えを用いて、カーボンナノチューブ/DNA複合体の植物への輸送を試みました。まず、カーボンナノチューブ/DNA複合体が標的とするミトコンドリアに輸送されるかを確認するために、蛍光色素結合したペプチドを結合させたカーボンナノチューブを脱気・加圧処理することにより植物へ送り込みました。すると、共焦点顕微鏡[7]による蛍光観察を行った結果、植物細胞内でミトコンドリアへ移行していることが分かり(図2A)、輸送したDNAから発現した緑色蛍光タンパク質(GFP)の蛍光もミトコンドリアにおいて観察することができました(図2B)。
さらに、一過性ではなく遺伝子組換えされた植物の効果を調べるために、ジヒドロプテロイン酸合成酵素に関わるSUL1遺伝子[8]を用いました。カーボンナノチューブ/DNA複合体で送り込んだSUL1遺伝子は、相同組換え[9]によりミトコンドリアの遺伝子に組み込まれた結果、根の成長が促進されることを明らかにしました(図2C)。
図2 カーボンナノチューブ/DNA複合体によるミトコンドリアへの遺伝子導入
- A:カーボンナノチューブに結合しているペプチドに結合した蛍光色素(DyLight488)とミトコンドリアを染色する蛍光色素(MitoTracker)からの蛍光が同じ場所から検出され、カーボンナノチューブ/DNA複合体がミトコンドリアへ輸送されたことを確認した。
 - B:ミトコンドリアへ輸送したDNAから発現された緑色蛍光タンパク質(GFP)に由来する蛍光がミトコンドリアを選択的に染色する蛍光色素(MitoTracker)と同じ場所から観察された。ただし、プラスミドDNAにコードされたGFP遺伝子には相同配列が含まれないため、ミトコンドリアの遺伝子には組み込まれず一過性の発現となる。
 - C:SUL1遺伝子を導入した遺伝子組換え植物を作製した。カーボンナノチューブ/DNA複合体(SWNT-PM-CytKH9/pDNA)を用いた場合に、DNAのみやカーボンナノチューブ(SWNT-PM-CytKH9)のみに比べて、優位に根の成長促進が確認できた。
 
今後の期待
本研究では、ミトコンドリア移行ペプチドを結合したカーボンナノチューブを担体として用いることで、植物細胞のミトコンドリアに遺伝子を導入して植物の形質改変をすることに成功しました。カーボンナノチューブを担体として任意の機能性ペプチドを自在に結合できる本手法を利用することで、遺伝子やタンパク質などのさまざまな物質を輸送して、特定の細胞小器官[10]を効率的に改変する手法としての応用が期待できます。今後、特異な形状や性質を持つカーボンナノチューブが、どのように植物細胞内への移行効率の向上に効果があるのか、輸送メカニズムを解明していく必要があります。
今回の結果は、植物改変技術として応用することで作物生産量の増加や新たな改良種の作製につながると予想され、国際連合が2016年に定めた17項目の「持続可能な開発目標(SDGs)[11]」のうち「2.飢餓をゼロに」や「15.陸の豊かさも守ろう」などへの貢献が期待できます。
補足説明
- 1.機能性ペプチド、担体
アミノ酸の配列を適切に設計することで、植物細胞内への物質輸送に必要となるさまざまな機能を持たせたペプチド。遺伝子を輸送する担体として用いることができる。例えば、細胞膜を透過して細胞内へ入るために必要な細胞透過性ペプチドや、ミトコンドリアに選択的に移行するために必要となるミトコンドリア移行ペプチドなどがある。担体とは、植物細胞内へ物質を輸送する際に、物質を固定して運ぶ役割を担う物質のこと。 - 2.カーボンナノチューブ
炭素のみからなる直径が数ナノメートル(nm、1nmは10億分の1メートル)~数十nm程度の管状の物質で、一層の管からなる単層カーボンナノチューブと複数の管が同軸上に重なった多層カーボンナノチューブが存在する。炭素の並び方によって多様な電子的・光学的性質を持つ。本研究では単層カーボンナノチューブを用いた。 - 3.ミトコンドリア
ほとんどの真核生物の細胞中にある、直径が1マイクロメートル(μm、1μmは100万分の1メートル)程度の細胞小器官のこと。脂質からできている二重膜で形成されており、生物が呼吸するのに必要となるエネルギーを生産する役割を持つ。植物細胞では、核、ミトコンドリア、葉緑体にそれぞれ独自のDNAが含まれる。 - 4.遺伝子組換え
植物の細胞内にある元のDNAに、外来の新たな遺伝子を挿入すること。これにより、植物が本来持っていない性質を新しく植物に付け加えることができる。 - 5.高分子ゲル
カーボンナノチューブは水への分散性が非常に悪く、そのままでは遺伝子輸送の担体として用いるのは困難である。そこで、本研究では水と親和性の高い高分子ゲルでカーボンナノチューブを被覆することで、水分散性の高いカーボンナノチューブを作製し、遺伝子輸送の担体として用いている。また、高分子ゲルには反応性の高い構造(反応点)を導入してあり、ここへ様々な機能性ペプチドを結合することができるようにしてある。 - 6.プラスミドDNA
小さな環状の二本鎖DNA分子であり、人工的に作製されたプラスミドDNAは遺伝子組換えを行うためのベクター(運び屋)として利用される。 - 7.共焦点顕微鏡
細胞のように厚みのある試料を観察する際に、特定の場所に焦点を絞って観察できる顕微鏡のこと。細胞内からの蛍光を広範囲にイメージングすることで、細胞の中で起こるさまざまな現象を観察できる。 - 8.SUL1遺伝子
葉酸合成経路に含まれるジヒドロプテロイン酸合成酵素(dihydropteroate synthase type-2)を合成するための情報を含む遺伝子。植物へ組み込むことで、スルホンアミド系薬剤(スルファジアジン)に対して耐性を持たせることができる。本研究では、カーボンナノチューブ/DNA複合体によりSUL1遺伝子を過剰に発現させることで、植物で合成される葉酸の量が多くなり、結果として植物の根の成長が促進されたと考えられる。 - 9.相同組換え
同一の塩基配列を持つDNAの間で核酸分子鎖の交換が起こり、遺伝子の組換えが起きること。 - 10.細胞小器官
真核細胞内で特化した機能や形態を持つ、膜で区切られた器官の総称。本研究で標的としているミトコンドリアのほか、核や葉緑体、ゴルジ体などが含まれる。 - 11.持続可能な開発目標(SDGs)
2015年9月の国連サミットで採択された「持続可能な開発のための2030アジェンダ」にて記載された2016年から2030年までの国際目標。持続可能な世界を実現するための17のゴール、169のターゲットから構成され、発展途上国のみならず、先進国自身が取り組むユニバーサル(普遍的)なものであり、日本としても積極的に取り組んでいる(外務省ホームページから一部改変して転載)。 
共同研究グループ
理化学研究所 環境資源科学研究センター バイオ高分子研究チーム
チームリーダー 沼田 圭司(ヌマタ・ケイジ)
(京都大学 大学院工学研究科 教授)
特別研究員 サイモン・ロウ(Simon Law)
特別研究員(研究当時) ジェフリー・リョウ(Geoffrey Liou)
特別研究員(研究当時) ジョアン・ギメネズ・デジョズ(Joan Gimenez Dejoz)
京都大学 大学院工学研究科
特定准教授 土屋 康佑(ツチヤ・コウスケ)
(理研 環境資源科学研究センター バイオ高分子研究チーム 客員研究員)
特定職員 立石 綾香(タテイシ・アヤカ)
宇都宮大学 バイオサイエンス教育研究センター
教授 児玉 豊(コダマ・ユタカ)
(理研 環境資源科学研究センター バイオ高分子研究チーム 客員主管研究員)
九州大学 大学院工学研究院
教授 藤ヶ谷 剛彦(フジガヤ・ツヨヒコ)
博士課程(研究当時) 永井 薫子(ナガイ・ユキコ)
研究支援
本研究は、科学技術振興機構(JST)戦略的創造研究推進事業総括実施型研究ERATO「沼田オルガネラ反応クラスタープロジェクト(研究総括:沼田圭司)」による支援を受けて行われました。
原論文情報
- Simon Sau Yin Law, Geoffrey Liou, Yukiko Nagai, Joan Gimenez Dejoz, Ayaka Tateishi, Kousuke Tsuchiya, Yutaka Kodama, Tsuyohiko Fujigaya, Keiji Numata, "Polymer-coated carbon nanotube hybrids with functional peptides for gene delivery into plant mitochondria", Nature Communications, 10.1038/s41467-022-30185-y
 
発表者
理化学研究所
 環境資源科学研究センター バイオ高分子研究チーム
特別研究員 サイモン・ロウ(Simon Law)
チームリーダー 沼田 圭司(ヌマタ・ケイジ)
(京都大学 大学院工学研究科 教授)
京都大学 大学院工学研究科
特定准教授 土屋 康佑(ツチヤ・コウスケ)
宇都宮大学 バイオサイエンス教育研究センター
教授 児玉 豊(コダマ・ユタカ)
九州大学 大学院工学研究院
教授 藤ヶ谷 剛彦(フジガヤ・ツヨヒコ)
サイモン・ロウ
 
土屋 康佑
 
藤ヶ谷 剛彦
 報道担当
理化学研究所 広報室 報道担当
お問い合わせフォーム
京都大学 総務部広報課国際広報室
Tel: 075-753-5729 / Fax: 075-753-2094
Email: comms [at] mail2.adm.kyoto-u.ac.jp
宇都宮大学 広報室広報係
Tel: 028-649-5201 / Fax: 028-649-5026
Email: kkouhou [at] miya.jm.utsunomiya-u.ac.jp
九州大学 広報室
Tel: 092-802-2130
Email: koho [at] jimu.kyushu-u.ac.jp
科学技術振興機構 広報課
Tel: 03-5214-8404
Email: jstkoho [at] jst.go.jp
JST事業に関すること
今林 文枝(イマバヤシ フミエ)
科学技術振興機構 研究プロジェクト推進部
Tel: 03-3512-3528
Email: eratowww [at] jst.go.jp
※上記の[at]は@に置き換えてください。
