理化学研究所(理研)開拓研究所 鈴木地球・惑星生命科学研究室の鈴木 志野 主任研究員、網藏 和晃 研究員、生命機能科学研究センター 無細胞タンパク質合成研究チームの清水 義宏 チームディレクター、海洋研究開発機構 超先鋭研究開発部門の石井 俊一 主任研究員(理研 開拓研究所 鈴木地球・惑星生命科学研究室 客員研究員)の共同研究グループは、極小細胞群として知られるCPRバクテリア[1]において、細胞内でタンパク質合成を担うリボソーム[2]の「組み立て(生合成)」に必須とされてきた複数の遺伝子が、多様な組み合わせで欠失し得ることを、3万種以上の高品質ゲノム情報の解析から発見しました。
本研究成果は、生命の進化的多様性に新たな視点を提供し、リボソームの組み立てや構造の理解、リボソームの改変を伴うタンパク質生産手段の向上や機能性タンパク質の創出に貢献すると期待できます。
共同研究グループは、新たに構築したCPRバクテリアの完全長ゲノムのデータを含む高品質なゲノム情報から、リボソーム生合成過程の多様性を包括的に解析しました。その結果、通常全てのバクテリアが共有すると考えられていた生合成関連遺伝子の一部が、CPRバクテリアでは多様な組み合わせで欠失していることを解明しました。
本研究は、科学雑誌『Molecular Biology and Evolution』(2025年12月号掲載)に先立ちオンライン(2025年11月24日付)に掲載されました。
リボソームの構築に使う全バクテリア共通の必須遺伝子が極小細胞群内で多様な形で欠失
背景
全ての生物は、細胞内に存在するリボソームによってタンパク質を合成しています。リボソームは、3種類のリボソームRNA(rRNA)と50種類以上のリボソームタンパク質から構成される細胞内でも極めて巨大かつ複雑な超分子複合体です。その形成はアセンブリーマップ[3]に従い、秩序立った組み立てが効率的かつ正確に進行することが知られています。細胞内ではこの協同的なプロセスを、GTPアーゼ(酵素)、修飾酵素、ヘリカーゼ(酵素)、ヌクレアーゼ(酵素)などの機能を持つ100種類以上の「リボソーム生合成因子」が支えています(図1)。これらの生合成因子は、組み立ての進行を制御するだけでなく、過程の途中や完成後における翻訳後・転写後修飾の導入や構造の成熟化にも関与し、機能的なリボソームの構築を支えています。生合成因子の多くはバクテリアや古細菌など多様な生物で保存されており、そのうち10種類程度は共通祖先[4]から受け継がれてきたと考えられています。これらは、系統解析の基準となるマーカー遺伝子[5]としても利用されており、生命進化を研究する上で重要な遺伝子群です。
図1リボソーム生合成過程の概略図
バクテリアで知られるリボソーム生合成因子のリストとDNAから転写されたrRNAにリボソームタンパク質が会合してリボソームが形成される過程の概略を示す。
近年、ゲノム解析技術の発展により、極めて小さい細胞と小さなゲノムを持つ極小細胞群であるCPRバクテリアが数多く発見されています。CPRバクテリアは、通常のバクテリアよりも大幅に少ない遺伝子のみで生命活動を維持しており、他の生物が一般的に有している遺伝子を欠く場合も多く、進化の過程で遺伝子を極限まで省略した生物群として注目されています。一方で、全ての生命に共通するタンパク質合成装置であるリボソームが、こうした省略化した細胞でどのように形成されているのかは不明でした。そこで共同研究グループでは、ゲノムデータベースから収集した高品質なCPRバクテリアのゲノム情報に加え、共同研究グループが新たに構築したCPRバクテリアの完全長ゲノムのデータを統合し、CPRバクテリアにおけるリボソーム生合成過程の多様性を包括的に解析することを試みました。
研究手法と成果
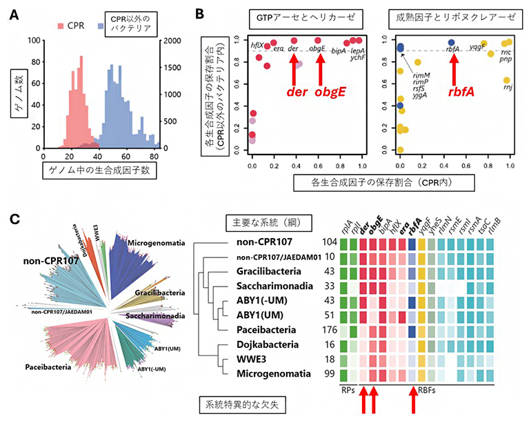
共同研究グループは、独自に構築した完全長ゲノム情報を含む高品質なCPRバクテリアゲノム約500個の情報とCPR以外のバクテリア約30,000個のゲノム情報セットを用いて、生合成因子の保存状況を網羅的に解析しました。その結果、CPRバクテリアは他のバクテリアと比較して、平均して半数の生合成因子しか持っていないことが明らかになりました(図2A)。さらに、「全てのバクテリアが持つ」と従来は考えられていたいくつかの生合成因子が、CPRバクテリアでは多様な組み合わせで欠失していることを発見しました。特に、生合成因子であるGTPaseをコードする遺伝子であるderやobgEやrbfAは従来「全てのバクテリアが持つ」と考えられていましたが、系統特異的な欠失が観察され、CPRバクテリアでは4~6割程度しか保存されていませんでした(図2BC)。
図2 生合成因子の数と各遺伝子の保存性と系統特異的欠失
- (A)CPRバクテリアは他のバクテリアより平均してゲノム中に半分の生合成因子しか持たない。
- (B)CPRバクテリアは、他のほぼ全てのバクテリアが有する生合成因子を持たない。
- (C)系統特異的な欠失を示す生合成遺伝子。各色の濃さは各綱での保存性の高さと比例する。
次に、CPRバクテリアにおいて見いだされた生合成因子の特徴的な欠失パターンが、生合成因子間やリボソームタンパク質との間における遺伝的または機能的な依存関係に起因する傾向であるかを解析しました(図3A)。その結果、GTPase活性を有する生合成因子をコードする遺伝子であるderとリボソームタンパク質uL1をコードする遺伝子であるrplAの間に強い依存関係が見いだされ、これらが協調的に進化してきた可能性が示唆されました。さらに、rRNA構造情報を含めた解析を行った結果、derとrplA、23S rRNAのヘリックス78(H78)の間に相互依存的な欠失・保持関係があることを解明しました(図3B、C)。derはrplAの欠失を抑制し、H78とrplAは互いに相補的に存在しており、構造と生合成因子が共に進化してきたこと(構造と組み立て方の共進化)を示唆していました。これは、これまでリボソームの進化および起源の追究は構造因子(rRNAとリボソームタンパク質)に立脚して主に行われてきましたが、その生合成過程(生合成因子)にも着目する重要性を示しています。
図3 生合成因子の依存性と構造と組み立ての共進化
- (A)生合成因子間の依存性を示すネットワーク図。derとrplA(uL1)が強い依存関係を示す。
- (B)生合成途中のリボソームでは、DerとuL1とH78が接触もしくは近接している。
- (C)CPRバクテリア内でのderとrplA(uL1)とH78の関係性を示す。各因子を結ぶ線の太さは依存関係の度合いに比例する。
さらに、これらのCPRバクテリアにおける生合成因子の多様性パターンを、複数の系統門にまたがる寄生菌や共生菌といったゲノム縮小が進んだ他のバクテリア群のそれと比較した結果、他のバクテリア群にはderやobgEの遺伝子の欠失は見られませんでした。従ってCPRバクテリアがリボソーム生合成系の確立において、独自の進化経路をたどったことが明らかになりました(図4)。
図4 CPRバクテリアの共生菌・寄生菌とも異なる組み立て方
- (A)共生菌・寄生菌も生合成因子の減少が観察されるが、CPRバクテリアの方がより少ない生合成因子しか持たない。
- (B)CPRバクテリアは共生菌・寄生菌とも異なる遺伝子の保存性を示す。
以上の結果から、私たちは、CPRバクテリアにおけるリボソーム生合成系の多様化について、二つの進化的シナリオを提唱しました(図5)。一つは、バクテリアの共通祖先から現在のCPRバクテリアに至る進化の過程で、生合成因子が段階的に失われることで多様性が生じたとする「シナリオ1」。もう一つは、進化の過程で各生合成因子を他のバクテリアから水平伝播(でんぱ)によって獲得してきたとする「シナリオ2」です。リボソーム生合成系は、rRNAやリボソームタンパク質と共進化していること、さらに、寄生菌や共生菌などの極端に縮小したゲノムでさえ見られない生合成因子の欠失がCPRバクテリアで確認されること、またその欠失が複数のCPRバクテリア系統綱に共通して見られることなどから、これらの特徴は生命進化の初期段階で生じた可能性が高いと考えられます。
図5 CPRバクテリアの進化シナリオ
(A)共通祖先(LUCA:Last Universal Common Ancestor)からバクテリア共通祖先(LBCA:Last Bacteria Common Ancestor)が発生し現在に至るまでのリボソーム生合成経路の進化シナリオは2通り考えられる。生合成因子が段階的に失われることで多様性が生じたとする「シナリオ1」と各生合成因子を他のバクテリアから水平伝播によって獲得してきたとする「シナリオ2」である。
今後の期待
バクテリアにおいて普遍的ともいえるリボソーム生合成の仕組みの中にも多様性があることを明らかにした本研究成果は、リボソーム生合成がどのように進化してきたかを考える新しい視点を与えてくれます。さらには、リボソームの構造、タンパク質合成の進化的起源、極限的な細胞サイズを持つ生物がどのようにして効率的なシステムを維持しているかを理解する手掛かりになると期待されます。
今後は、これらの異なるリボソームの「組み立て方」が実際にどのような分子メカニズムで機能しているのかを、構造生物学や生化学的再構成実験によって検証することが期待されます。それらの発展は、リボソームの改変を伴うタンパク質生産手段の向上や機能性タンパク質の創出など、合成生物学・進化システム工学への応用にもつながる可能性があります。
補足説明
- 1.CPRバクテリア
Candidate Phyla Radiation(CPR)バクテリアと呼ばれる巨大系統群。通常のバクテリアよりも大幅に少ない遺伝子のみで生命活動を維持している。近年では、Patescibacteria門と分類される。極小の細胞サイズや0.5~1.0Mbp(M:メガ(100万)、bp(base pair):塩基対)程度の小さいゲノムを持つ。他の生命で必須の遺伝子を欠失していることが多く、その多くが共生菌であると考えられている。 - 2.リボソーム
全生命のタンパク質合成を担うリボソームRNA(rRNA)とリボソームタンパク質の超分子複合体。その機能および中心構造は全生命に共通しており生命が単一の祖先から進化してきたことを示唆する。 - 3.アセンブリーマップ
rRNAにリボソームタンパク質が会合する順序を示した図。分子生物学者の野村眞康氏らによるリボソーム30Sサブユニットのアセンブリーマップが世界で初めて示された。 - 4.共通祖先
現存する全生命に共通する祖先。共通祖先が進化し、古細菌、バクテリア、真核生物が誕生したと考えられている。LUCA(Last Universal Common Ancestor)と称される。 - 5.マーカー遺伝子
バクテリアに広く保存された単コピーのタンパク質遺伝子から成る系統解析用の遺伝子群を指す。それらの遺伝子群は、種間比較や進化解析における系統的マーカーとして用いられている。
研究支援
本研究は、科学技術振興機構(JST)戦略的創造研究推進事業CREST「超還元環境ゲノムの代謝・遺伝機能再現から紐解く初期生命進化(研究代表者:鈴木志野)」、日本学術振興会(JSPS)科学研究費助成事業基盤研究(B)「地下圏に生きるCandidate Phyla Radiationの生存戦略に迫る(研究代表者:鈴木志野)」「非モデル⽣物におけるリボソームの組み⽴て⽅と進化過程(研究代表者︓網藏和晃)」、同若手研究「リボソーム試験管内再構成系による生合成過程の追究(研究代表者:網藏和晃)」、同学術変革領域研究(A)「生物班:CO環境で成立する生物圏の解明(研究代表者:鈴木志野)」などによる助成を受けて行われました。
原論文情報
- Kazuaki AMIKURA, Shun'ichi ISHII, Yoshihiro SHIMIZU, Shino SUZUKI, "Evolutionary Flexibility of Ribosome Biogenesis in Bacteria", Molecular Biology and Evolution, 10.1093/molbev/msaf288
発表者
理化学研究所
開拓研究所 鈴木地球・惑星生命科学研究室
主任研究員 鈴木 志野(スズキ・シノ)
研究員 網藏 和晃(アミクラ・カズアキ)
生命機能科学研究センター 無細胞タンパク質合成研究チーム
チームディレクター 清水 義宏(シミズ・ヨシヒロ)
海洋研究開発機構 超先鋭研究開発部門
主任研究員 石井 俊一(イシイ・シュンイチ)
(理研 開拓研究所 鈴木地球・惑星生命科学研究室 客員研究員)
報道担当
理化学研究所 広報部 報道担当
お問い合わせフォーム
海洋研究開発機構 海洋科学技術戦略部報道室
Tel: 045-778-5690
Email: press@jamstec.go.jp
